도넛의용기_IT

  • 홈
  • 태그
  • 방명록

Git 1

GitFlow

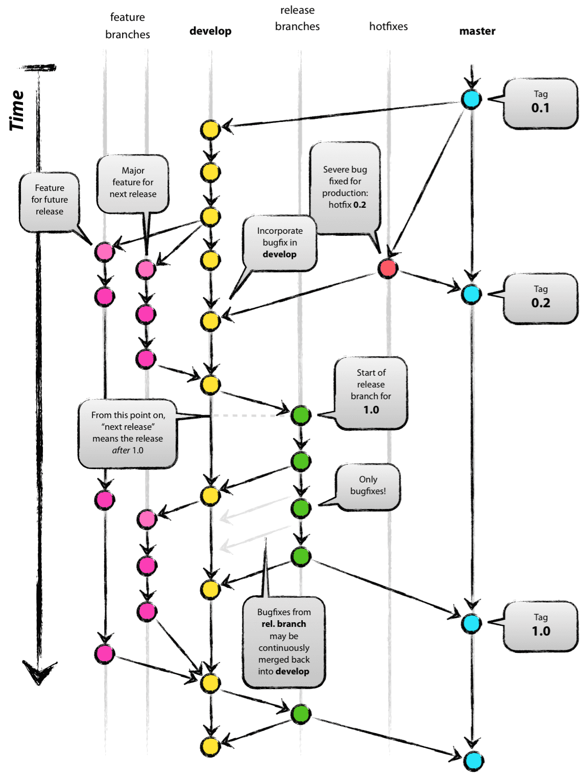
요즘 깃허브를 돌아다니면서 여러 사람들의 코드를 보고 포크해서 사용해보고 있다가 깃에 대한 부분들도 공부해서 올려야겠다라는 생각이 들어서 오늘은 GitFlow에 대해서 작성을 하고자합니다. 1. GitFlow의 용도 GitFlow는 소프트웨어를 개발하기 위해서 Git을 사용하는 방법 중 하나입니다. GitFlow를 사용하면 여러명의 개발자가 함께 작업할 때, 충돌을 최소화하고 효율적으로 협업할 수 있습니다. 2. GitFlow 개요 GitFlow는master develop feature release hotfix 이렇게 5가지의 브랜치가 존재합니다. 1. `master` 브랜치에서는 항상 배포 가능한 상태의 코드만을 유지합니다. 2. `develop` 브랜치에서는 다음 릴리즈를 위한 개발을 진행합니다. ..

GIT/Git 공부 2023.05.09
이전
1
다음
더보기
프로필사진

도넛의용기_IT

  • 분류 전체보기 (37)
    • 리눅스 (1)
    • 개발 (23)
      • 안드로이드 (11)
      • 파이어베이스 (2)
      • 아키텍처 (3)
      • 디자인패턴 (5)
      • 서버 (2)
    • AI (3)
    • CS (0)
    • 프로젝트 (0)
    • 언어 (4)
      • 코틀린 (4)
    • 잡다 (0)
    • GIT (3)
      • GitHub_OpenSource (2)
      • Git 공부 (1)
    • 출시 어플 (2)
      • 효자손 (1)
      • 방광곡곡 (1)

Tag

깃, GitFlow, Git, 깃플로우,

최근글과 인기글

  • 최근글
  • 인기글

최근댓글

공지사항

페이스북 트위터 플러그인

  • Facebook
  • Twitter

Archives

Calendar

«   2025/12   »
일 월 화 수 목 금 토
1 2 3 4 5 6
7 8 9 10 11 12 13
14 15 16 17 18 19 20
21 22 23 24 25 26 27
28 29 30 31

방문자수Total

  • Today :
  • Yesterday :

Copyright © Kakao Corp. All rights reserved.

티스토리툴바